Просмотры:0 Автор:Pедактор сайта Время публикации: 2025-08-06 Происхождение:Работает
Дипольная антенна состоит из двух симметричных проводящих элементов, тогда как монопольная антенна состоит из проводящего элемента и заземляющей пластины. Проще говоря, дипольная антенна имеет два симметричных полюса, в то время как монопольная антенна имеет только один полюс, а другая половина заменена заземляющей пластиной. Как показано на рисунке:
Проект | Дипольная антенна | Монопольная антенна |
Количество проводников | Два симметричных проводника (положительный и отрицательный) | Односекционный проводник |
Общая длина | Обычно λ/2 (λ/4 на сегмент) | Обычно λ/4 |
Требования к заземлению | Заземляющий слой не требуется | Необходимо полагаться на плоскость заземления (например, металлическую пластину, кузов автомобиля) |
Режим подачи | Сбалансированный корм (может потребоваться балун) | Несбалансированное питание (прямое подключение к коаксиальному кабелю) |
Примеры | ТВ-антенна, коротковолновая антенна связи | Антенна автомобиля, антенна мобильного телефона, антенна домофона |
Проект | Дипольная антенна | Монопольная антенна |
Диаграмма направленности | Симметричная «восьмерка» (всенаправленная экваториальная плоскость, осевая нерасходящаяся) | Излучает только верхняя полусфера (как половина диполя). |
Прирост | Около 2,15 дБи | ~ 0–3 дБи (в зависимости от качества заземления) |
Режим поляризации | Линейная поляризация (обычно вертикальная) | Линейная поляризация (больше зависит от заземления) |
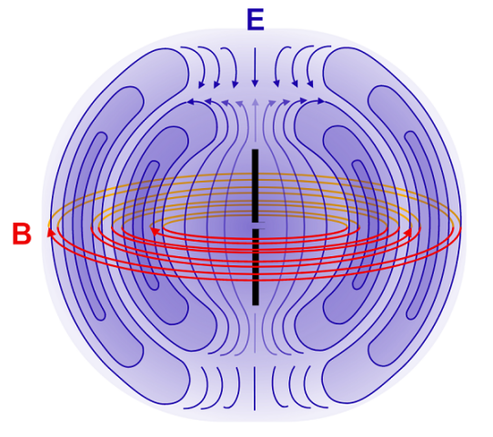
Режим дипольного электромагнитного поля

3. Импеданс и полоса пропускания
Диполь имеет теоретическое входное сопротивление 73 Ом (в свободном пространстве), но на самом деле оно ближе к 50 Ом или 75 Ом (для простоты согласования с обычными радиочастотными кабелями). Узкая полоса пропускания (особенно для полуволновых диполей). Входное сопротивление монополя вдвое меньше, чем у диполя (около 36 Ом), и обычно его ограничивают до 50 Ом с помощью согласующей цепи. Полоса пропускания может быть шире (особенно если площадь заземления большая).
Проект | Дипольная антенна | Монопольная антенна |
Входное сопротивление | Прибл. 73 Ом (свободное пространство) | Прибл. 36 Ом (соответствует 50 Ом) |
Пропускная способность | Узкий (особенно для полуволновых диполей) | Возможно шире (чем больше земляной слой, тем лучше полоса пропускания) |
4. Сценарий применения
Диполь требует симметричного излучения или сценариев с высоким коэффициентом усиления (например, коротковолновая связь, направленная передача). Держитесь подальше от металлических предметов (избегайте помех от заземления). Монополь используется в портативных устройствах (таких как мобильные телефоны, рации) и автомобильных антеннах (используя корпус транспортного средства в качестве заземленной плоскости). Подходит для сценариев с ограниченным пространством (только один проводник).
Проект | Дипольная антенна | Монопольная антенна |
Применимые сценарии | Симметричное излучение с высоким коэффициентом усиления (например, коротковолновая связь и телевизионная антенна) | Портативное оборудование (мобильный телефон, рация), автомобильная антенна |
Требования к установке | Держитесь подальше от металлических предметов (избегайте помех) | Зависимость от заземления (например, кузов автомобиля, пол печатной платы) |
Зависимость от земли: у монополя должна быть земляная пластина, иначе производительность резко упадет; Диполю не нужна земля.
Размер: Монополь имеет меньшую физическую длину (λ/4 по сравнению с λ/2), но при этом учитывается размер заземления.
Поляризация: оба имеют линейную поляризацию (обычно вертикальную), но на монополь больше влияют неровности заземления.
Проект | Дипольная антенна | Монопольная антенна |
Размер | Длиннее (λ/2) | Короткий (λ/4), но необходимо учитывать размер заземляющего слоя. |
Зависимость производительности | Его собственная структура определяет его производительность. | Производительность во многом зависит от качества заземления |
Применимая частота | Подходит для фиксированного диапазона частот | Пропускную способность можно оптимизировать путем корректировки плана местности. |
Профессиональные коммуникационные продукты
ЧЖЭНЧЖОУ ЛЭХЭН ЭЛЕКТРОННЫХ ТЕХНОЛОГИЙ, ООО
Почтовый индекс: 450000
Тел: 86-371-60911368
Электронная почта: info@global-antenna.com
Веб: https://www.asialeren.com